2023年最新题库:计算机等级考试2023年3月考试抽中原题90%,原题都从真题库最近几套真题随机抽取组合,没有下载真题库的同学一定要下载来练习。
计算机二级 WPS Office 考试大纲!最新题库下载!

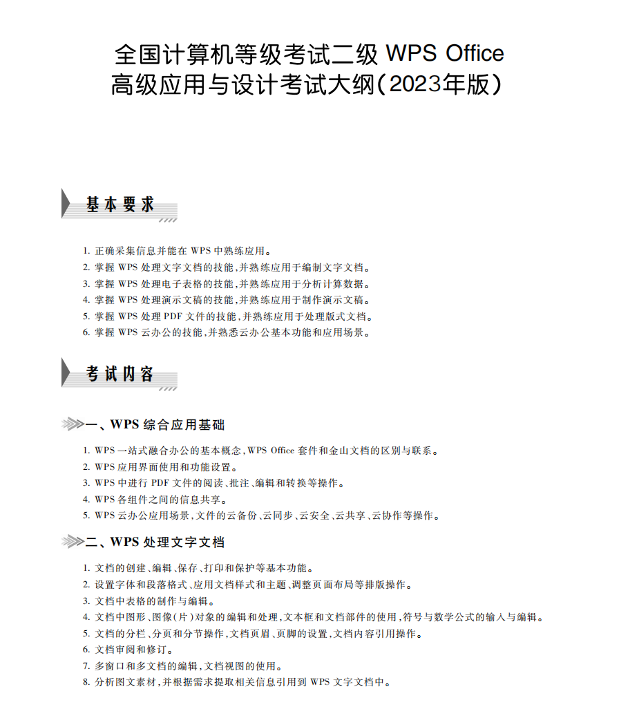
计算机二级WPS Office考试大纲详细考点如下:
一、WPS文字处理
- 文字处理基础知识
- 文字处理软件操作界面
- 文字的输入与编辑
- 格式设置
- 文字处理工具
- 表格制作与处理
- 图形处理
- 打印与输出
二、WPS演示文稿
- 演示文稿基础知识
- 演示文稿软件操作界面
- 文本框和艺术字的编辑
- 幻灯片的编辑
- 动画效果的制作
- 幻灯片的播放
- 多媒体素材的插入
- 打印与输出
三、WPS表格
- 表格基础知识
- 表格软件操作界面
- 单元格的输入与编辑
- 表格的格式设置
- 数学公式与函数
- 数据分析
- 图表的制作
- 打印与输出
以上就是计算机二级WPS Office考试大纲的主要内容,考生需要对每个考点进行深入学习和掌握,以便顺利通过考试。



